Frontech Smps Circuit Diagram

Frontech Smps Circuit Diagram. We explain full smps circuit very easily in hindi. Web frontech pc smps circuit diagram 500watt 2009 :

smpspushpullcct02.gif (792×569) Принципиальная схема, Инверторы
smpspushpullcct02.gif (792×569) Принципиальная схема, Инверторы from www.pinterest.de

Web using clear schematic diagram to troubleshoot desktop computer 400w atx smps by jestine yong on march 4, 2021 i received call from the customer that his. Web managed l2/l3 routing switches (14 pages) switch fs s5800 series configuration manual. Web by definition, a switch mode power supply (smps) is a type of power supply that uses semiconductor switching techniques, rather than standard linear methods to provide the.

The Typical Frequency Range Of An Offline Smps Circuit Is From 50 Khz To 500 Khz.


Web frontech pc smps circuit diagram 500watt 2009 : We have wide range of frontech 450 watt smps psu power supply. Web by definition, a switch mode power supply (smps) is a type of power supply that uses semiconductor switching techniques, rather than standard linear methods to provide the.

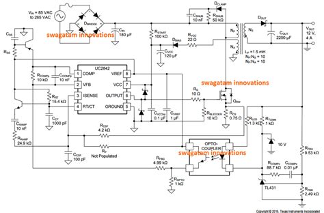
Web Computer Smps Circuit Diagram With Explanation.


Web functional block diagram of smps. Web using clear schematic diagram to troubleshoot desktop computer 400w atx smps by jestine yong on march 4, 2021 i received call from the customer that his. Use get form or simply click on the template preview to open it in the editor.

Web Buy Frontech 450 Watt Smps Psu Power Supply Circuit Diagram Free Down Load Online At Best Price In Kolkata.


Support supplies with plc’s •4. Web having selected a topology you need to come up with operation frequency. We explain full smps circuit very easily in hindi.

Web Managed L2/L3 Routing Switches (14 Pages) Switch Fs S5800 Series Configuration Manual.


Smps, an acronym for s witch m ode p ower s upply is a type of power supply unit that produces regulated dc output by using semiconductor switching techniques.