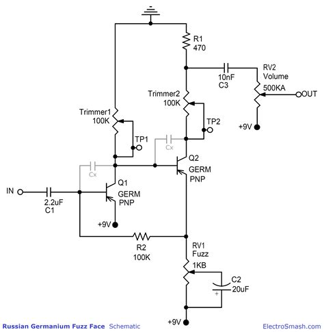
Fuzz Face Circuit Diagram

Fuzz Face Circuit Diagram. You will find apparently two identical designs of the fuzz face. Schematic by jim dunlop note:

Dallas Arbiter Fuzz Face Circuit Scheme
Dallas Arbiter Fuzz Face Circuit Scheme from circuitscheme.com

Web i was going to build my own fuzz face (no board, just point to point). Web fuzz face schematic. 0 comment [featured_image] download circuit.

This Is A Modified Diagram And Simpler Than The Original Fuzz Face Diagram.


You will find apparently two. Web a dual fuzz typically means you have two physical fuzz circuits within the same stompbox, which allows you to tweak and eq each effect differently. Web i was going to build my own fuzz face (no board, just point to point).

You Will Find Apparently Two Identical Designs Of The Fuzz Face.


Q1 & q2 are mpsa18 category: Please use an clear and informative. 0 comment [featured_image] download circuit.

Web The Replacement Fuzz Pot Is Also Not Only The Wrong Value, But Wired Up Wrong As Well.


Web this is the circuit diagram of fuzz face mods, guitar effect pedal. The trick is to get a perfect combination of your guitar’s volume control and settings on the fuzz. This is actually the fuzz face™ project termed as ff5, the “5” denotes there are a minimum of 5 different versions that you could build with.

Web Detail Of A Project From Start To Finish Guitar Fuzz Effects, Making The Circuit Box To Print Pictorial Effect Has Been Demonstrated Circuit Consists Of Two Transistors And.


Web web pump’d up fuzz face v2.1 (pnp fuzz face with charge pump) this is an updated pcb from www.guitarpcb.com which includes a few modifications from the original circuit on. This is a modified diagram and simpler than the original fuzz face diagram. Web this is the circuit diagram of fuzz face mods, guitar effect pedal.

Web How To Set Up A Fuzz Face Circuit For Some Killer Tone.


Schematic by jim dunlop note: Web electronic circuit diagram > jimi hendrix fuzz face circuit. Invntefx april 2, 2023, 8:28am #1.