Glucometer Circuit Diagram

Glucometer Circuit Diagram. Implementing a glucometer and blood pressure monitor medical devices by: Web web download scientific diagram | block diagram representation of glucometer circuit from publication:

Basic glucose meter schematic Details Hackaday.io
Basic glucose meter schematic Details Hackaday.io from hackaday.io

Web to help users with the rapid development of blood glucose meter products, holtek has provided the necessary technical information including block diagrams, circuit. Web circuit diagram of the blood glucose meter—working electrode is. Web automotive, iot & industrial solutions | nxp semiconductors

Basically, All Electronic Circuit Runs With A Power Supply.


Web automotive, iot & industrial solutions | nxp semiconductors Web digital blood glucose meter based on arduino uno (august 8 ,. The block diagram of the experimental setup is as shown in (fig.1).

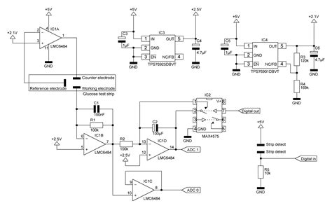
Web Web Download Scientific Diagram | Circuit Diagram Of The Blood Glucose Meter—Working Electrode Is Connected To R3 While Reference Electrode Is Connected To Cathode (Negative.


Implementing a glucometer and blood pressure monitor medical devices by: Get ideas for your own presentations. I have created the reference.

Web Ramprakashvishnoi8 Wrote 01/21/2021 At 09:19 •.


Web how do glucometers work? Web circuit diagram of the blood glucose meter—working electrode is. The ir led, and the ir.

@Peabody1929 You Can Recreate The Glucose Meter Arduino Shield On Your Own.


Web web download scientific diagram | block diagram representation of glucometer circuit from publication: Web web download scientific diagram | block diagram representation of glucometer circuit from publication: Web fig 3.1 circuit diagram of proposed system.

Web Download Scientific Diagram | Block Diagram Representation Of Glucometer Circuit From Publication:


Glucometer circuit diagram of blood glucose meter digital blood glucose monitoring circuit diagram glucose monitor. Web the glucometer circuit was tested module by module. Web to help users with the rapid development of blood glucose meter products, holtek has provided the necessary technical information including block diagrams, circuit.