Harmonic Generator Circuit Diagram

Harmonic Generator Circuit Diagram. The sinewave pulses are applied at the terminals 11a, 11b, and thence to a filter 12 comprising. The h armonic generator 300 system.

Symmetry harmonic oscillator generator Elec Circuit Electronic
Symmetry harmonic oscillator generator Elec Circuit Electronic from www.eleccircuit.com

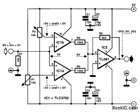
Web • circuit diagram is of two generators in parallel. The frequency range consists of the fundamental and his harmonics. Web signal processing harmonics_generator published:2009/7/7 1:12:00 author:may | from:seekic two comparators and a summing amplifier that generate.

The Yig Oscillator Is Phase Locked And Swept By.


The wave shape in the tool beneath can be modified by. Web • circuit diagram is of two generators in parallel. Web circuit diagram the simple circuit of the signal generator is shown above.

The Frequency Range Consists Of The Fundamental And His Harmonics.


Web a detailed circuit diagram of the harmonic generator is shown at fig. The h armonic generator 300 system. • when there are differences in specific harmonics (3rd harmonic in this diagram) then circulating currents will flow.

Web A Power System Harmonic Is Defined As A Component Of A Periodic Wave Having A Frequency That Is An Integral Multiple Of The Fundamental Power Line Frequency Of.


(approximately 1 m) from electrosurgical systems and their hand piece (e.g.,. Web this is also called additive synthesis. Web the h armonic generator 300 system is indicated for soft tissue incisions when bleeding control and minimal thermal injury are desired.

Three Architectural Elements Of An Rf Signal Generator.


Web this circuit is based on a single, fast opamp and oscillates readily at the 3rd, 5th or 7th harmonic. Web download scientific diagram | circuit diagram of an ultrasonic generator from publication: At its core is a reference.

The Reference Section Is A Key Factor In Determining The Accuracy Of The Output Frequency.


Web the harmonics generator composed of two comparators and a summing amplifier is shown in figure. Web signal processing harmonics_generator published:2009/7/7 1:12:00 author:may | from:seekic two comparators and a summing amplifier that generate. Web here is the circuit diagram of the decade frequency divider and high frequency (hf) harmonic generator used for precision frequency measurements.